免费下载
大小:267.18M
下载:1次
超时空星舰2024最新版 V1.1.3
- 支 持:安卓
- 分 类:安卓游戏
- 大 小:267.18M
- 版本号:v1.1.3
- 发 布:2026-02-28 09:53:06
手机扫码免费下载
#超时空星舰2024最新版 V1.1.3简介
超时空星舰2024最新版(com.muzitap.tappss)是一款模拟建造探索游戏。该游戏由Steam同名游戏改编而来,在继承端游原本玩法的基础上,为手机用户提供了全新的内容和玩法。玩家将作为星际飞船的驾驶员,在地球不再适合人类居住的情况下,驾驶自己的星际飞船在宇宙中寻找适合人类生存的家园。玩家能够自由的探索宇宙深空,征服星际未知文明。可以自由设计船舱,打造独特的攻防策略。采用了编程情境AI,为玩家设计了个性的战斗指令。游戏还支持多人联机等多种模式和玩法,感兴趣的玩家快来下载体验吧。
超时空星舰2024最新版新手指南
1、派系的选择
游戏开始需要选择你的派系:海盗、联邦或卡塔利恩。三个派系的飞船外观、空间、船长属性、超武、PVE内容将不一样,玩家选择自己喜欢的派系体验。请注意一旦选择派系将不能更改。
2、房间的搭建
根据自己的战术目的来合理安排自己所需建造的房间
优先升级资源类的原油收集室和矿物储藏室,防止掠夺资源太多爆仓同时也为升级其他建筑进行扩仓
支持类需要优先升级寝室、电力室、研究室
寝室能决定你可上线的最大船员数从而提升战斗力
电力室为能力房间(既右上角有绿格子/电量需求)提供电量
研究室可以帮你研究更多先进的弹药、技术、玩法等。
防御类房间,护盾和指挥室建议顶配升级
护盾可以在PVP中很好的保护你的舰船
指挥室决定你可编程的AI指令数
联盟也建议提早搭建,加入联盟可以借盟友的船员,他是独立于你本身船员限额的。
武器类房间全部都需要电力支持
优先升级哪个还是要看个人的战术,建议优先搭建传送,可以将你的船员传送到敌舰上破坏
3、房间的布局
搭建时将同类的房间分开放置,避免敌人登录后被一次性破坏,特别是电力房间,不然你的舰船瞬间就陷入瘫痪。
电梯可以使船员在上下层房间通行,由于每次只有一个船员通过,建议电梯配置多条并以短小精悍为主,避免PVP时过多船员等待电梯造成拥堵。
装甲可以极大增强房间防御能力,建议优先升级,特别是对能力房间的防护。装甲不建议贴着飞船边缘放置,最好放置在两个房间的中间层,因为贴近装甲的房间都能加强防御。
4、船员的培养与训练
船员分1-7星,除了6星是特殊以外,都可以通过合成得到高一级船员,你的船长是6星船员。非常强大,建议优先升级。船员有不同的星级、团队、技能、属性、装备。
收集上线多个同团队的船员,即可激活BUFF加成,相关信息可以在设置的最后一项收集品里查看。
根据船员不同的技能,决定他的AI指令。
船员的属性很重要,认真研究每个船员的属性,将他们放置在不同属性的房间,编程不同的AI指令,并且进行不同程度的训练。
训练分别在健身房和学院,一般健身房培养左侧属性,学院培养右侧属性,训练得到的属性是随机的,训练时间越长,加成属性概率越高。在研究室研究训练项目可提升概率。建议根据船员属性最高的一项来选择训练项目,使该船员的属性最大化。
目前大部分船员可穿2件不同位置的装备。也可以通过PVE挖矿来获得矿物合成装备,或者通过pvp活动收集虚空粒子换取装备。
5、研究室的选择
强烈推荐升级“先进的工程技术”,它可以增加你的同时修建房间数。
其他建议研究导弹室的弹药、培训或健身项目、机库的战机。对AI有进阶需求的需要在研究室2级时研究“蟒蛇”技术,它可以提供额外的人工智能设置选项。
需要研究“星际贸易”技术,才可以访问市场。可以选择出售原材料、半成品以及成品在市场和其它玩家自由贸易获取星币。
6、AI的配置
可以为你的每个房间和船员单独配置AI,以实现战时自动化运作。当你的舰船升到4级就可以搭建指挥室配置AI,指挥室级别越高,AI指令越多!“蟒蛇”技术可以增加指令。
7、如何快速提升实力
多打PVP,快速提升船员等级和掠夺资源。
前期在升级舰船的同时升级房间,提升船体综合实力,装甲记得提前装备。
认真研究AI配置,强大的AI能让你远远超越同级别的对手。
有效利用8小时的免费升级时间,加速房间升级。
优先研究“先进工程技术”,以达到同时房间修建数最大化。
完成日常任务,在页面右下角黄色图标,利用任务送的双倍经验、双倍资源等提高打资源收益。
关注星系不定期的特殊活动,将在页面左上方你血条的旁边出现,会有限时的加成活动出现。
8、如何免费赚取星币
新手期:主要靠成就任务赚取星币,在游戏主页面右上角的奖杯里查看。
发展期:当你研究了“星际贸易”技术,你可以选择出售原材料、半成品以及成品在市场和其它玩家自由贸易获取星币。
红利期:抓住服务器玩家的主流等级,出售其合成的必要半成品或原料,或是出售PVP获得的资源等等。
每日太空中会不时有星币飘过,点击可获得。
加入舰队,可以每日在基地的印钞机获取星币。
开会员后卖彩票来获得星币。
9、如何高效消耗星币
强烈推荐优先研究“先进的工程技术”。
在每日礼包中购买人口房间,可以增加最大登船船员数。
在船员招聘中抽第一次传奇人物,必得5星。
购买每日福利小船的高性价比物品。
超时空星舰2024最新版术语大全
一、基础房间属性术语(无电力需求房间)
需求级别:使用这个房间所需的最低舰船等级。
防御:减少受到的伤害。
容量上限:存储物品量的上限/最大建造队列或者资源产品储量。
生产效率:房间的生产速度。
生产类型:由房间产生的资源类型。
房间属性:指出该房间船员的哪种能力值会对房间造成影响。
特定房间的专用术语:
打捞(产出):奖励调节器产出值。(采矿挖掘室/原油萃取室)
驻军:可向舰队借用的船员数量。(联盟公会)
捐赠最大值:可向舰队捐赠的最大船员数量。(联盟公会)
逃跑:影响战斗中你逃跑的几率。(舰桥)
智能指令最大值:增加每个房间/船员的人工智能指令总条数。(指挥室)
(升降)速度:可承载船员在电梯设备之里升降通行的速度(电梯)
训练等级:为训练室解锁更高级的训练。(健身房/学院)
装甲:房间提供给相邻房间的防御加成。(装甲)
DNA容量:可以为房间储存的最大DNA点数。还影响到从战场收获中获取的资源的储存量。(生物回收)
最大榨汁次数:可回收的最大船员数量。当DNA点数被使用时,这个计数被重置。(生物回收)
二、有电力需求房间的其他属性术语
最大电力:在战斗中分配的最大电量。
装填速度:在战斗中该房间激活后重新加载的时间。
射程:攻击敌方目标的最大射程。
单价:重新装填或充能的花费。
冷却时间:从房间激活后到再次就绪之间的延迟时间。不受船员能力的影响。
部署上限:可部署物品量的上限。
特定房间的专用术语:
能源输出:在战斗中房间提供的电力数量。(电力室相关)
护盾:在飞船受到损坏前护盾能承受的非导弹类攻击的伤害。(护盾室)
恢复:护盾被激活后可保存的护盾血量。(护盾室/护盾电池)
闪避:决定星舰躲闪躲避射弹武器攻击的能力。即时伤害是不能回避的。(引擎)
治愈:船员在房间内恢复的生命量。(医疗室)
船员伤害:在目标房间内对船员每次攻击的伤害值。(安全门)
探测:激活时,敌方船只隐形时间的缩短量。(雷达)
隐身:激活期间飞船将启用隐身系统。此时, 飞船不再受到攻击,同时也无法攻击敌人。(隐形生成器)
三、武器状态术语
系统伤害:对目标房间每次攻击的伤害值。
穿甲伤害:忽略目标房间的防御,对房间直接造成的伤害值。
船体伤害:对飞船每次攻击的伤害值。
护盾伤害:对飞船护盾每次攻击的伤害值。
船员伤害:在目标房间内对船员每次攻击的伤害值。
船体百分比伤害: 对敌舰造成舰船总生命的百分比伤害。
单次装填连射数:在一次攻击中开火的次数。
连发延迟:每次射击之间的延迟。
电磁炮:造成目标房间内产生持续的电磁脉冲干扰,使其瘫痪。
燃烧:燃烧会对目标房间造成多次伤害。每秒燃烧损伤按照剩余燃烧时间的比例计算。
建造时间:补充或建造某单个物品(飞机,导弹,加农等弹药)所需要的时间。
移动速度:战机、弹药等攻击型物品飞行中的速度。
战机伤害:防空炮对敌方战斗机的伤害。(防空炮)
超时空星舰2024最新版游戏界面介绍
游戏主界面:
1、主要包括聊天界面和收件箱
2、包括兑换码、添加官方群以及游戏偏好设置。
3、包括了航行日志、排行榜数据、每日任务、成就、收集船员图鉴。
战斗界面:
战时能力房间将只显示房间图标,可以在房间的左上角看到该房间的图标。
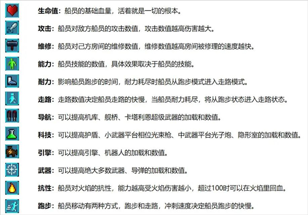
超时空星舰2024最新版船员属性
可以在船员档案看到船员的属性,不同的属性代表船员不同的能力值,通过将船员放置到健身房或学院进行训练,可以增加属性值。绿色数字既通过训练获得。
属性介绍:
船员装备:
可以为船员穿上装备,装备可极大增强船员的属性。
装备包含头盔、护甲、饰品、腿甲、武器,目前几乎所有船员只能穿两件装备,不同的船员的可装备位置是不同的哦。
只有船长可穿满5件装备,其中也是只有船长才能装备宠物。
可以通过材料合成或购买获得装备。
超时空星舰2024最新版游戏特色
1、高度自由的建造模式玩家能够自由设计自己的船舱样式。
2、广阔的地图分布的未知的行星和星系玩家自由探索并与未知文明进行交流或战斗。
3、独特的招聘模式,可以招聘各类特色船员,培养发挥最强优势。
超时空星舰2024最新版游戏亮点
1、支持玩家为系统和船员分别设置AI指令,快捷的进行战斗和探索。
2、支持多人联机,玩家能够进行pvp对战,多人竞争更有乐趣。
3、众多的任务和赛事可以参加并完成取得名次,获得大量的奖励,用来升级自己的飞船。
超时空星舰2024最新版游戏测评
是一款非常好玩的冒险探索游戏。新颖的游戏题材和玩法,满足了玩家对太空探索的欲望。丰富的建造和养成玩法,也满足了不同玩家的建造需求。简单又独特的战斗系统为游戏增光添彩。感兴趣的玩家可千万不要错过。
更新日志
v0.999.13版本
平衡性更改和稳定性修复。
#超时空星舰2024最新版 V1.1.3截图


