免费下载
大小:27.54M
下载:1次
番番文库app V4.8.7
- 支 持:安卓
- 分 类:安卓软件
- 大 小:27.54M
- 版本号:v4.8.7
- 发 布:2026-02-13 15:52:08
手机扫码免费下载
#番番文库app V4.8.7简介
番番文库app(com.mashangxing.wenku)是一款功能强大的写作工具。软件拥有海量的范文模板,涵盖各种类别的写作内容,满足不同用户的写作需求。软件的每一篇范文模板都经过了严格的筛选,为用户提供最好的写作范本。还有精细的搜索功能,让用户更加快捷的 找到自己需要的范文,更加高效的使用。用户撰写的文章可以进行一键智能排版,更清晰的查看自己的文章。需要的用户快来下载吧。
番番文库APP使用指南
1、在我们进入番番文库APP后,选择AI智能写作,输入需要文章的关键词,然后点击生成。
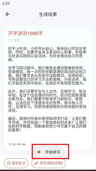
2、我们只需耐心等待一会,既可以看到生成结果。
3、如果对内容不满意,也可以重新生成,或者直接选择续写,APP会在原内容上进行加工。
4、在模板库中我们也可直接选择需要的内容,包括对已生成的内容进行润色。
5、比如在工作总结模板中,选择一项需求即可直接生成文章。
番番文库app亮点
1、提供各种模版选择,并帮助用户进行模版的套用。
2、软件应用范围广,无论是工作报告、毕业论文还是公文写作,这里都能找到你需要的。
3、智能的文本校对功能,轻松纠正用户文本中的错误,优化遣词造句。
番番文库app特色
1、找到自己的关键词搜索,只要简单的操作就可以找到需要的模板。
2、写作编辑十分轻松,适合不同的手机用户进行操作。
3、支持用户进行多个设备间的数据同步,随时进行切换使用。
番番文库app测评
实用的写作软件,支持不同的应用场景,不同需求的用户在这里都能找到需要的写作模板,方便快捷。
更新日志
v4.8.7版本
增加思维导图一键生成;
增加AI 4.0场景功能;
修改bug和性能优化;
修改UI风格;
增加了电脑版本购买;
增加更多非会员试用功能;
增加范文目录;
增加搜索AI应用场景;
#番番文库app V4.8.7截图


