免费下载
大小:32.39M
下载:1次
电工考试小助手2025 V2.9
- 支 持:安卓
- 分 类:安卓软件
- 大 小:32.39M
- 版本号:v2.9
- 发 布:2026-01-04 22:44:14
手机扫码免费下载
#电工考试小助手2025 V2.9简介
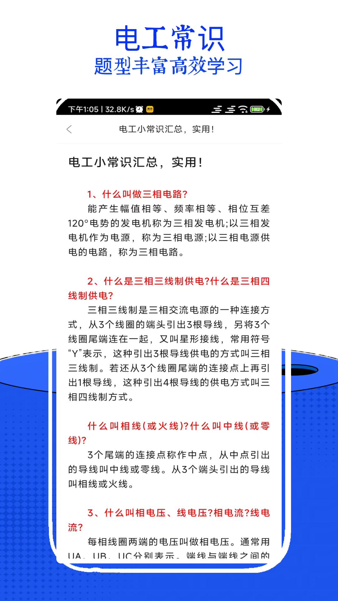
电工考试小助手是一款专门针对全国电工专业设计的题库,通过对低压电工以及高压电工等等进行试题训练,知识点讲解等,提高你的技术水平,图文并茂的方式提供海量优质试题随意使用,感兴趣的快来下载软件体验一下新颖灵活的试题训练,包含解体思路讲解,帮助你顺利通过电工考试。
电工考试小助手2025app如何切换科目
1、打开软件后,点击首页右上角的“切换”图标。
2、接着选择你想切换的科目,点击确认即可啦。
电工考试小助手2025介绍
1、支持拍照来进行搜题以及扫码搜书等服务,扫码即可出答案以及题目讲解。
2、包含不同专业的试题训练,海量答案无需担心冷门找不到。
3、搜题方式丰富,更多答案讲解在这里可以选择学习。
电工考试小助手2025亮点
1、自动统计错题资源,一网打尽易错知识点。
2、离线刷题,利用闲暇时间来进行训练。
3、在练习过程中收录更加重要的试题进行针对训练。
电工考试小助手2025优势
1、提高考试通过率,支持收藏夹模式回顾更方便。
2、自动添加错题进入错题库,方便你随时进行专项训练。
3、支持离线刷题提升考试成绩,方便快捷。
电工考试小助手2025测评
随时随地进行线上学习,提高考试成绩,方便快捷的进行错题回顾,试题训练,搜题答题等,快速提高学习成绩。
电工考试小助手2025更新日志
v3.0.2版本
去掉广告,改为付费应用
#电工考试小助手2025 V2.9截图


